矿山GNSS地表沉降自动监测项目公开询比价补充公告
各供应商:
必赢官方网站矿山GNSS地表沉降自动监测项目公开询比价信息已发布相关公告,现根据项目实际情况,发布补充公告如下:
一、原公告内容修正
响应文件递交截止时间:原公告规定的响应文件递交截止时间为“2024年1月15日下午3点”,现调整为“2024年1月17日下午3点”。供应商应在此时间前将密封的响应文件送达至指定地点,逾期送达的响应文件将被拒收。
二、新增内容
1、供应商须提供2022年1月1日至今1项以上GNSS监测系统建设相关业绩,并提供相关业绩证明材料(合同影印件,含必赢(中国)、主要工作内容、工程量清单、签字盖章页等,若合同影印件无法直观判断是否符合类似工程业绩要求还须提供工程具体施工内容的证明村料)。
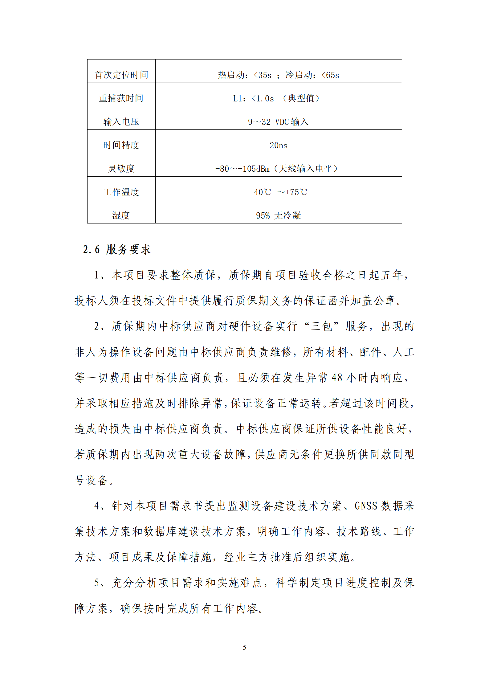
2、技术规格要求:原公告中关于采购产品的技术要求部分内容表述不够清晰,现予以明确。技术参数及规格以最新附件《矿山GNSS地表沉降自动监测项目需求书》为准,请各供应商自行下载查阅。
3、供应商需接受合同金额100%期限不超过6个月的电子承兑汇票。
三、其他事项
1、本补充公告作为原公开询比价公告及询比价文件的重要组成部分,与原公告及文件具有同等法律效力。原公告及文件内容与本补充公告不一致的,以本补充公告为准;本补充公告未涉及的内容,仍按原公告及文件执行。
2、请各供应商密切关注本项目后续动态,及时下载相关补充文件及资料,因未及时关注而造成的一切后果由供应商自行承担。







必赢官方网站
2025年1月13日
上一篇:九二盐业有限公司招标公告